tl;dr
There are 78K+ agent skills across 8K publishers. Most of them don’t matter.
The data from skills.sh tells a clear story:
- Discovery is the killer app
- Distribution follows a power law
- Adoption rewards quality over quantity
Ref: Skills Dashboard.
78K skills and counting
The skills ecosystem has exploded. As of the last day of February 2026, skills.sh tracks:
- 78,362 total skills
- 8,064 publishers
- 9,996 repos
- 8M+ total installs
I decided to visualize the data. You can access the dashboard here.

That’s a lot of skills. But raw counts don’t tell you much.
A long tail with a few giants
Like every marketplace, the distribution is a power law.
A handful of publishers (Microsoft, Vercel, inference-sh) dominate installs while thousands of others have near-zero adoption.

Microsoft alone accounts for ~1.7M installs. These are mostly Azure-related skills that I’d assume ship as part of their toolchain.
Vercel is second with ~893K installs, largely driven by their own skills CLI ecosystem.
The treemap makes it obvious: if you’re not in the top ~20 publishers, you’re a pixel.
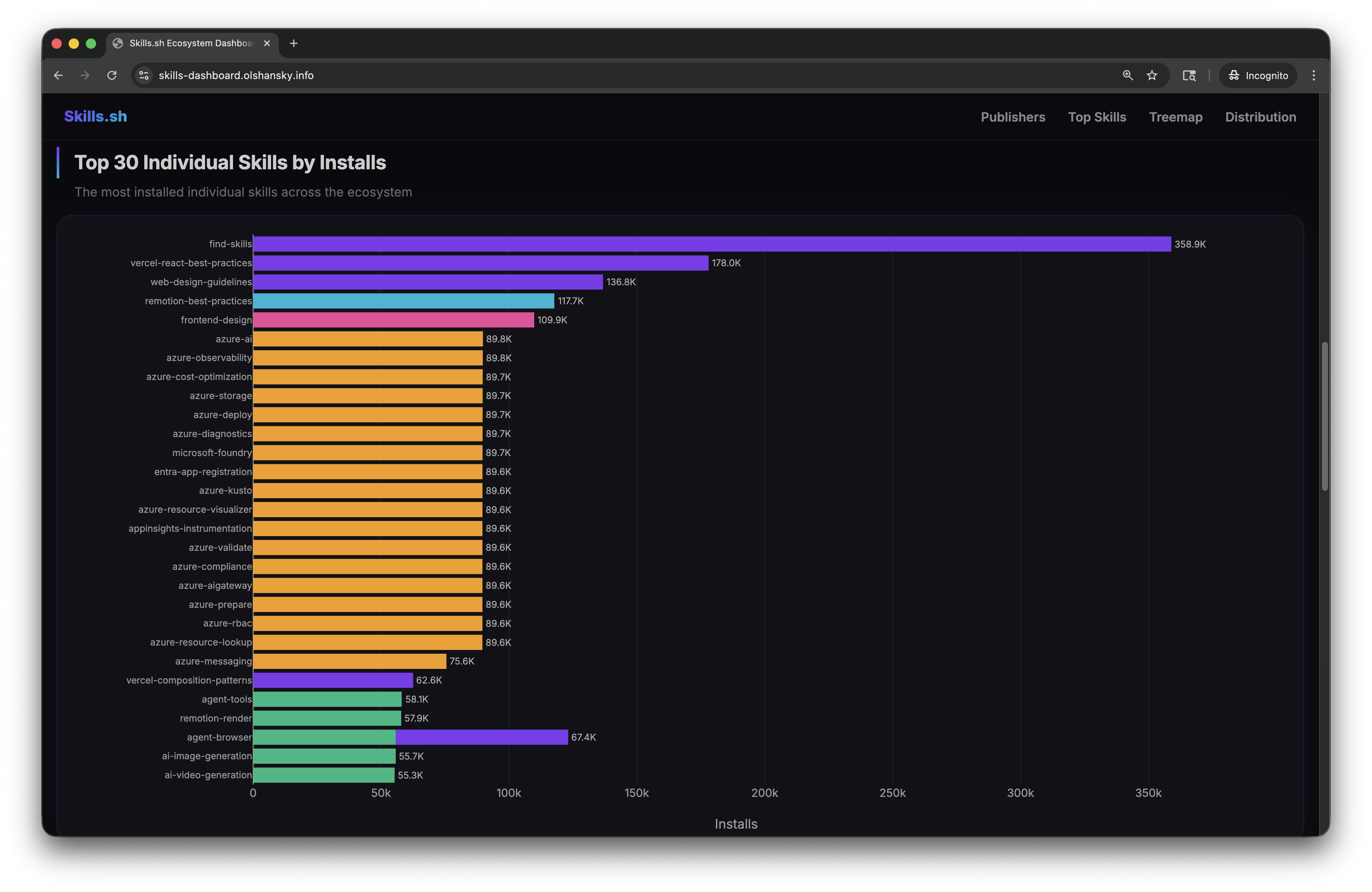
The most popular skill is search
The #1 most installed skill? find-skills at 358K installs.

The most valuable thing in any ecosystem is helping people find what they need. Google won the internet with this insight.
The skills ecosystem is no different: the meta-skill of finding skills beats every individual skill.
After that, the top skills are opinionated best-practice guides: vercel-react-best-practices, web-design-guidelines, remotion-best-practices, frontend-design.
In the age of AI, developers don’t just want tools, they want guardrails.
The Azure skills cluster (~89K installs each) is interesting too. Microsoft continues to win on bundling. Every Azure skill ships together, so they all have roughly identical install counts.
Quality over quantity
Here’s where it gets spicy. The publishers with the most skills are not the ones with the most installs.

jeremylongshoreleads skill count at 935 skills, but doesn’t crack the top installs chartMicrosofthas 98 skills, but with 1.7M installsVercelhas 56 skills, but with 893K installs
Publishing 900+ skills doesn’t buy you adoption. Publishing 50 high-quality skills that solve real problems does.
This is the npm lesson all over again: flooding a registry with packages doesn’t build trust. Curating a few excellent ones does.
What this means if you’re building skills
- Discovery is everything. If people can’t find your skill, it doesn’t exist. Write good descriptions, pick obvious names, and tag appropriately.
- Opinionated > generic. The top skills aren’t utilities, they’re best-practice guides. Developers want someone to tell them the right way to do things.
- Bundling works. Microsoft’s Azure skills prove that distribution through an existing toolchain is a cheat code.
- Don’t spam the registry. 10 great skills will outperform 1,000 mediocre ones every time.
How can you replicate this analysis?
Install the skills:
npx skills add olshansk/agent-skills
Fire up Claude code:
claude
> Can you prepare a dashboard of the distribution of skills at skills.sh?